今回の記事では弊部で使用しているESP32の基盤を用いて説明します。
KiCadの操作説明はについては省略した部分もありますので、その点はご了承ください。
発注会社
今回の基盤制作では、JLCPCB様を利用します。JLCPCB様は、高品質な電子基板を低価格で提供してくださり弊部で作っている基盤のすべてがJLCPCB様にお願いしているものです。
基盤の方針を決める
今回の基板で実装したい方針をリストアップします
- 現在ESP32でCAN通信とUARTを用いて基板間を通信する計画があるので、それらが接続できるコネクタがほしい
- ESP32で別の電子部品などを制御する予定はないから、GPIOはコネクタで出す必要はない
- 表面実装部品を採用してなるべく小さいサイズを実現したい
JLCPCB様ではPCBAと呼ばれる、表面実装までJLCPCB様側で行ってくれる神サービスがあります。
今回このサービスを利用することにしました!
基板回路作成
はじめに、基板の実際のデータを作成します。弊部では基板制作にKiCadを利用しています。
KiCadを用いて回路図をガツガツ書いていきます。
部品選定
今回の基板では、PCBAを利用し表面実装をJLCPCB様に委託しようと思います。
PCBAでは実際に使う部品を選定しKiCad上で結びつける必要があります。
部品選定には以下のサイトを用い、まずは LED の選定を例にほしい部品を調べていきます。
上の写真のLEDを使うとします。写真の部品詳細欄の上から四行目のPackage欄があります
これが部品番号になりますのでこの数字をコピーしてください。
次に上の写真①のボタンを押し、開いたタブ上の②のボタンを押し”LCSC PN”を追加します。
部品を選定したい部品の”LCSC PN”欄にさっきコピーした番号をペーストします。
この一連の流れをPCBAを委託したい部品全てで行います。
部品配置・配線
回路が完成したらいつものようにPCBエディターを開き、部品配置と配線を行います。
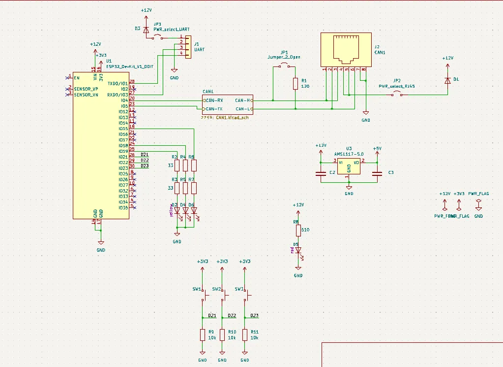
下が完成した基板データです。
発注データ
最後にJLCPCBに注文する際のデータを作成しています。
作成しなければならないデータとして
- BOMファイル
- 基盤データ
- 部品配置ファイル
があります。
BOMファイルの作成
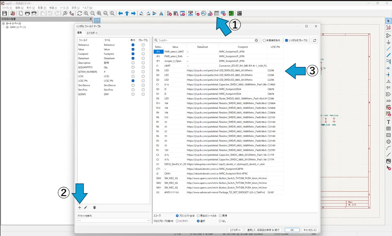
まず、回路図エディタの①のボタンを押し、②内のReference,Value,Footprint,LCSC PN にチェックを入れ、③のエクスポートボタンを押します。
するとKiCADプロジェクトのディレクトリー内にBOMファイルが生成されているはずです。
次に、このファイルを JLCPCB 様へ委託できる形に加工していきます。
まず、先ほど生成した BOM ファイルを開きますが、弊部ではテキストエディタとしてエクセルを使用しています。
開いたら1 行の“Value”と“Reference”を以下のように変更します。
“Value” → “Comment”
“Reference” → “Designator”
変更できたら、次に委託しない部品の行を削除して完成です。
基板データの出力
次にガーバーファイルを出力していきます。
まず、PCBエディターの「ファイル」→「製造用出力」→「ガーバー(.gbr)」をクリックします。
すると”プロット”ウィンドウが表示されます。
プロットウィンドウで以下のことを設定してください。
- 「出力フォーマット」が「Gerber」になっていること
- 出力ディレクトリーの指定
- 依頼するレイヤーを選択すること
- 右側のチェックボックス (下の写真のように設定してください)
(F.cu、B.Cu、F.Paste、B.Paste、F.Silkscreen、B.Silkscreen、F.Mask、B.Mask、Edge.Cuts )
全てできたら右下のプロットボタンを押しましょう。
次に横にあるドリルファイルを生成」ボタンを押します。そして、下の写真のようにチェックボックスを変更してください。
また、出力ファイルは先ほどガーバーファイルを生成したフォルダーと同じ場所を選択します。
変更ができたら「ドリルファイル生成」ボタンを押し、横にある「マップファイル生成」ボタンも押します。
これで基板データが完成しました。最後の仕上げにこのフォルダーを任意の方法で圧縮してください。
部品配置ファイルの出力
最後にCPLファイルを出力します。
PCBエディターの「ファイル」→「製造用出力」→「部品配置ファイル(.pos,.gbr)」し、「部品配置ファイルを生成」ウィンドウを開きます。
出力ディレクトリーは任意の場所を選択してください。
(先程作成した基盤ファイル以外の場所をおすすめします)
次にウィンドウ内のチャックボックスを下の写真のように設定します。
設定し終わったら一番下の「部品配置ファイルを生成」ボタンを押します。
次にCPLファイルをJLCPCB様に委託できるファイルになるよう加工していきます。
先程生成したCPLファイルを開き一行目の以下の項目を変更します。
“Ref” → “Designator”
“PosX” → “Mid X”
“PosY” → “Mid Y”
“Rot” → “Rotation”
“Side” → “Layer”
次にPCBAを委託しない部品の書かれた行を削除して完成です。
これで 、データの準備が完了しました。
発注
これまでの手順でデータの準備が完了しました。いよいよ発注です!
下記のページにアクセスして、「ガーバーファイルを追加」ボタンを押し、先ほど作成した圧縮した基盤データのフォルダをアップロードします。
アップロードできたら必要に応じてオプションを追加してください。
カスタマイズがJLCPCBでは基盤の材質や厚さ、色など様々なカスタマイズが可能です。
基盤の役割やバージョンで色などを変えるとわかりやすそうですね!
今回は、PCBAを利用するので上の写真のPCB組み立てをオンにして次へを押します。
プレビューが表示されます。
表示されている基盤が発注したい基盤なのを確認したら、上の写真の赤枠の「部品表」ボタンを押します。
BOMファイルとCPLファイルををアップロードするように求められるので、先ほど作成したファイルをアップロードします。アップロードできたら「BOMとCPLを処理する」ボタンを押します。
すると、使用する部品の一覧が表示されるので正しいものなのかをチェックし正しければ一番下の「次へ」ボタンを押します。
次のページでは部品が乗った状態でのプレビューが表示されます。
ここで私は上の写真のようなプレビューが表示されました。
赤枠で囲った場所が正しく配置されていません...
正しく配置されていないパーツを右クリックで移動することができます。
手動でこのような箇所を直していきます。
直し終わったら右側の一番下の「次へ」ボタンを押します。
このような 明細が出るので、「カートに保存」を押して、決済をすれば注文完了です。
弊部でJLCPCB様を利用する際の流れを紹介しました。ご参考になればなと思います。
